As anomalias congênitas são um grande desafio para a saúde pública no Brasil, associadas à elevada morbimortalidade infantil, hospitalizações de alta complexidade e necessidade de acompanhamento contínuo ao longo da vida. Diante desse cenário, a qualificação da vigilância epidemiológica dessas condições é essencial para subsidiar políticas públicas, organizar a rede de atenção à saúde e aprimorar o cuidado integral no Sistema Único de Saúde (SUS).
A recente Nota Técnica Conjunta nº 54/2026, do Ministério da Saúde, reforça o papel estratégico da Vigilância Epidemiológica Hospitalar (VEH) na notificação compulsória dessas condições, ampliando a capacidade do sistema de saúde de identificar e monitorar casos, que muitas vezes não são detectados no momento do nascimento.
O desafio da subnotificação das anomalias congênitas
No Brasil, o registro das anomalias congênitas ocorre, principalmente, por meio da Declaração de Nascido Vivo (DNV). No entanto, esse instrumento costuma capturar apenas as alterações identificadas no momento do parto, o que limita a identificação de casos diagnosticados posteriormente.
Como destaca a Nota Técnica, uma parcela significativa das anomalias é reconhecida apenas durante internações hospitalares, em unidades neonatais, serviços especializados ou no acompanhamento clínico. Esse cenário contribui para a subnotificação e compromete a qualidade das informações em saúde.
O papel estratégico da Vigilância Epidemiológica Hospitalar (VEH)
A Vigilância Epidemiológica Hospitalar atua de forma complementar à assistência à saúde, com foco na identificação, qualificação e comunicação de casos de anomalias congênitas detectados no ambiente hospitalar.
Entre suas principais atribuições, destacam-se:
-
Busca ativa de casos em maternidades, unidades neonatais e enfermarias pediátricas;
-
Revisão de prontuários e registros assistenciais, ampliando a detecção de diagnósticos não registrados inicialmente;
-
Verificação de registros prévios na DNV ou Declaração de Óbito (DO);
-
Comunicação oportuna de casos não notificados à vigilância epidemiológica competente;
-
Sensibilização das equipes assistenciais sobre a importância da notificação compulsória.
Essa atuação fortalece a integração entre assistência e vigilância, promovendo maior completude e confiabilidade dos dados.
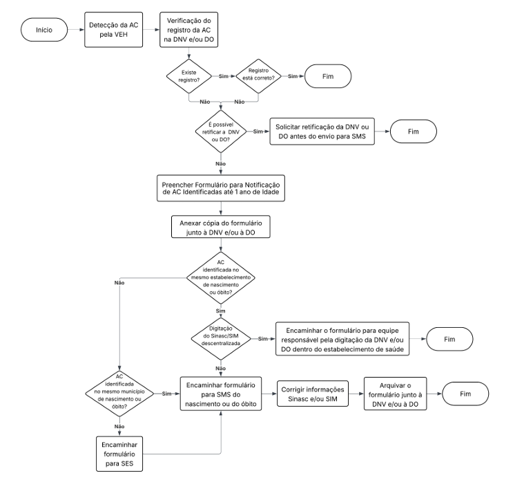
Como funciona o fluxo de notificação

Quando uma anomalia congênita é identificada no ambiente hospitalar e não consta na DNV ou DO, a VEH deve:
- Garantir o preenchimento do formulário específico de notificação (para casos identificados até 1 ano de idade);
-
Realizar a verificação e qualificação das informações clínicas;
-
Encaminhar a notificação à vigilância epidemiológica municipal ou estadual, conforme o caso;
-
Respeitar o prazo de até 7 dias para notificação.
O fluxo detalhado apresentado na Nota Técnica (Figura ao lado) demonstra a integração entre hospital, vigilância e sistemas oficiais como o Sinasc (Sistema de Informações sobre Nascidos Vivos) e o SIM (Sistema de Informações sobre Mortalidade), garantindo a correção e atualização dos registros.
Impactos para a gestão do SUS
O fortalecimento da atuação da VEH na notificação de anomalias congênitas traz impactos diretos para a gestão da saúde pública:
-
Redução da subnotificação e melhoria da qualidade dos dados;
-
Aprimoramento do planejamento em saúde, com base em informações mais precisas;
-
Fortalecimento das políticas de prevenção e cuidado;
-
Melhoria da organização da rede de atenção, especialmente para condições de alta complexidade;
-
Subsídio à tomada de decisão por gestores municipais e estaduais.
Além disso, a produção de dados fidedignos e oportunos é fundamental para orientar ações estratégicas e garantir respostas mais efetivas às necessidades da população.
Integração e responsabilidade compartilhada
A Nota Técnica reforça que a atuação da Vigilância Epidemiológica Hospitalar não substitui os fluxos oficiais, mas atua de forma complementar, qualificando os registros já existentes e ampliando a capacidade de detecção de casos.
Nesse sentido, a articulação entre VEH, vigilância municipal e estadual e equipes assistenciais é essencial para garantir a efetividade da notificação compulsória e o fortalecimento da vigilância em saúde no país.
Considerações finais
A incorporação das anomalias congênitas na lista nacional de notificação compulsória e o fortalecimento da atuação da Vigilância Epidemiológica Hospitalar representam avanços importantes para o SUS.
Mais do que um procedimento técnico, a notificação qualificada dessas condições é um instrumento estratégico para garantir visibilidade, cuidado adequado e políticas públicas mais efetivas, contribuindo para a redução de desigualdades e a melhoria da saúde infantil no Brasil.